最新消息
門市活動
攝影作品集
網路商店 e-SHOP
服務據點
法雅客服務據點
小米服務據點
三星服務據點
DJI服務據點
最新消息
首頁
最新消息
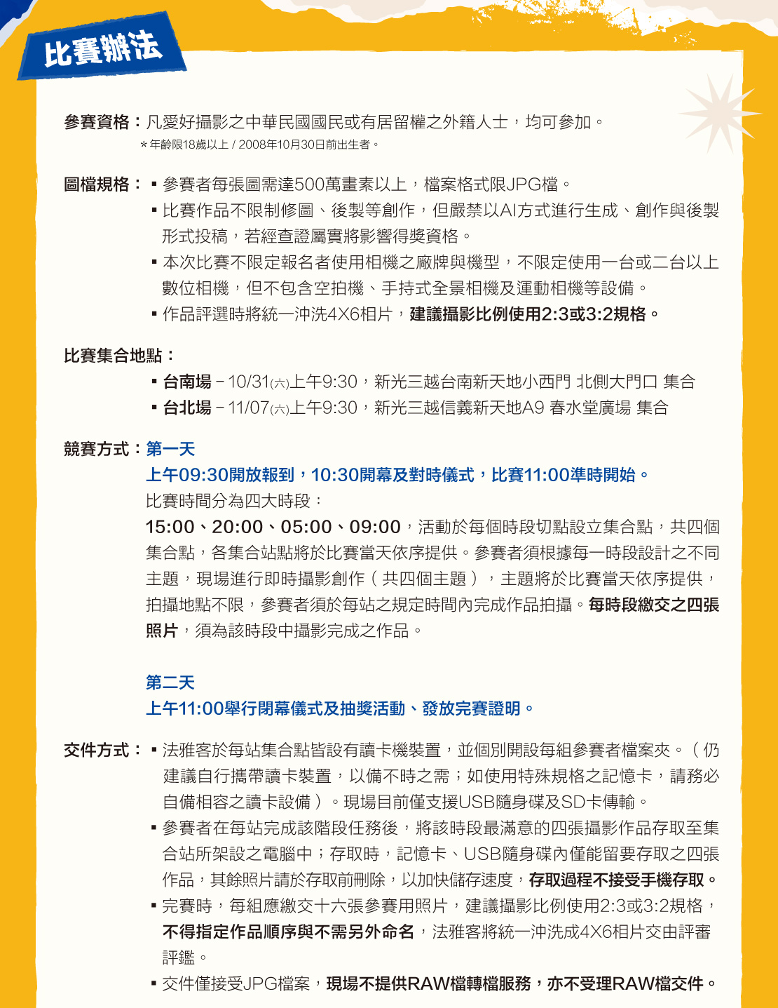
第22屆城市24小時攝影馬拉松比賽 ❙ 活動簡章
最新消息
2026-04-29
最新消息
門市活動
攝影作品集
網路商店 e-SHOP
服務據點
法雅客服務據點
小米服務據點
三星服務據點
DJI服務據點